中国·永利集团(304·VIP认证)登录入口
公司主站
首页
关于我们
304永利集团登录入口简介
公司领导
机构设置
党建工作
理论学习
组织建设
纪律建设
党建活动
团队队伍
队伍概况
突出人才
教师简介
公司产品
教学管理
教学改革
课程建设
教学竞赛
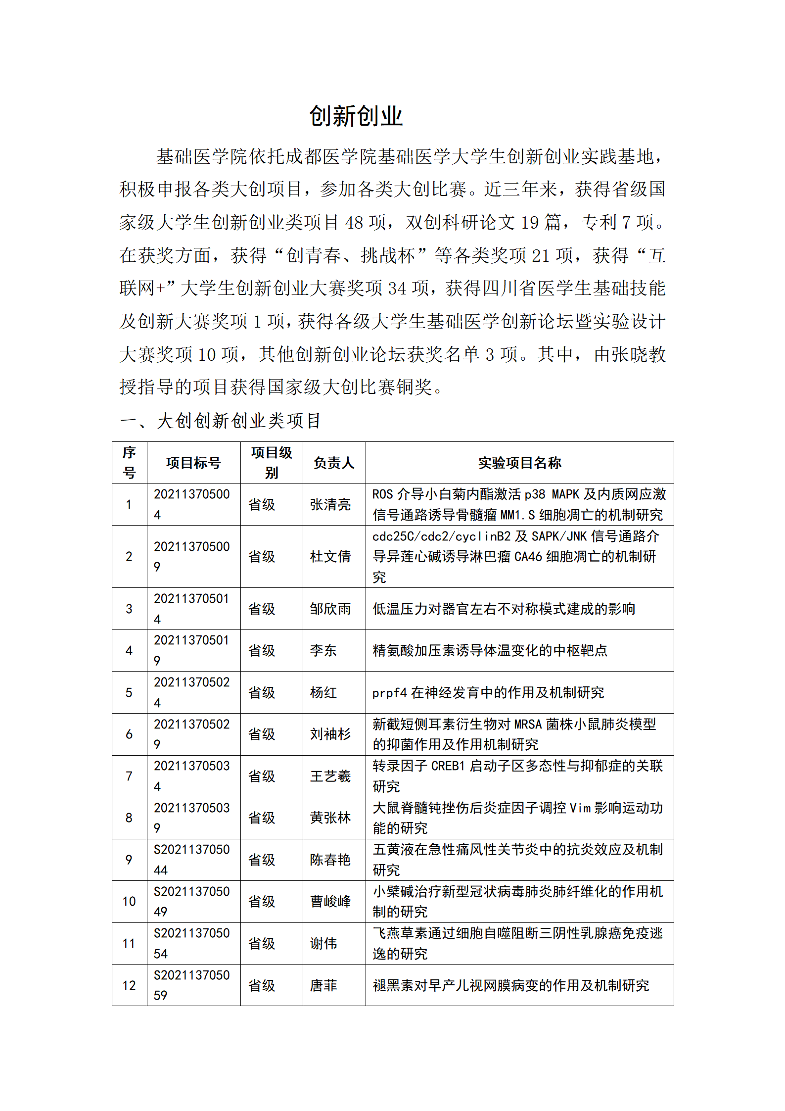
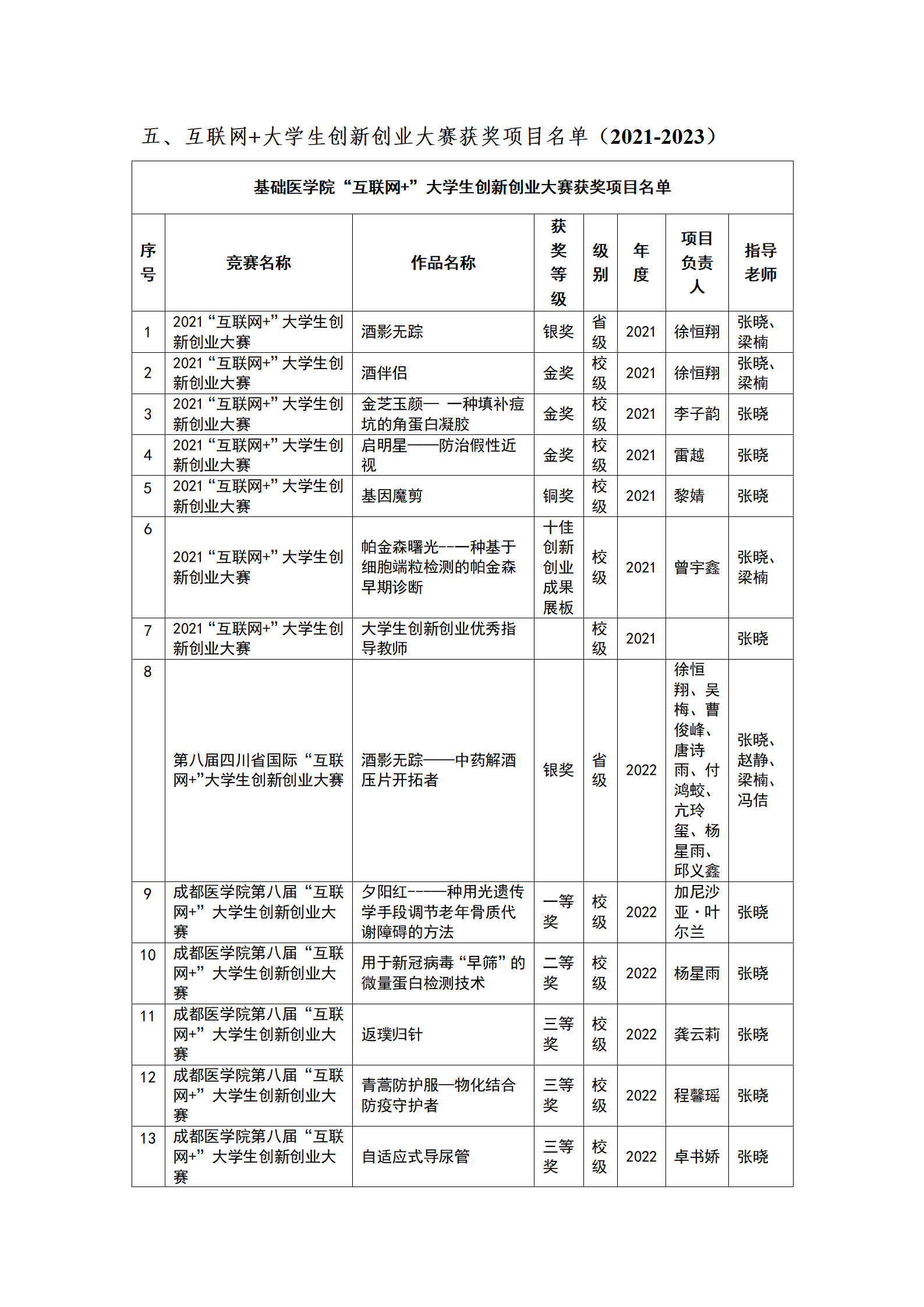
创新创业
科学研究
科研平台
科研团队
科研成果
员工动态
科普教育
研究生教育
学位点简介
导师队伍
人才招聘
研究生管理
合作交流
国际交流合作
医院合作
校地合作
基础医学实验教学中心
下载中心
公司产品
创新创业
首页
>>
公司产品
>>
创新创业
>> 正文
教学管理
教学改革
课程建设
教学竞赛
创新创业
创新创业
发布日期:2024-09-19 作者: 来源: 点击:
上一篇:
304永利集团登录入口创新创业基地指导老师专题指导2025级新生创新创业项目申报